Smart Accounting

Hypatos
Company delivers deep-learning automation for enterprise document workflows. Its no-code B2B platform helps large companies automate manual invoice processing – from data extraction to fraud detection, reducing costs and time while boosting efficiency. Since 2018, Hypatos has processed millions of invoices across global industries through its AI SaaS ecosystem.

Scope

  • Design Strategy Planning, Scope, roadmap
  • Design Analysis (task flows, personas,..)
  • UX Research
  • Design Planning
  • Interaction Planning (Wireframes/prototypes..)
  • Visual Design (mockups, Style guide,..)
  • Documentation
  • Hand-Over Ready (prototypes,Spec Docs, design patterns)

My Role

  • Leading the end-to-end UX/UI design process
  • Transforming Accounting concepts into tangible solution ideas for in-house and our customers platforms
  • Create, develop and maintain a roadmap for design
  • Interaction Planning (Wireframes/prototypes..)
  • Measure and analyse the effectiveness of the design
  • Collaborate with PMs, engineers and business analysts to manage and supervise the user experience of SMACC platforms throughout the entire development cycle.

ABOUT PROJECT

SMACC leverages AI to make invoice processing quicker and more dependable. Users should stay informed of their financial performance and processes in real time. By utilizing SMACC, users can swiftly digitalize and standardize their organization’s procedures with a single, all-in-one solution.

GENERAL CHALLENGES AND EFFORTS

When I joined, the SMACC team was a new startup, and starting accounting software from scratch was challenging but rewarding. Here are some challenges that the SMACC product team faced and what we do:
  1. Stand out in market competition->conduct competitors analysis, user interfaces, and workflows.
  2. Integration with existing systems->research the existing systems in the market and understand their features, Stakeholder Interviews, and Industry Standards.
  3. User adoption->Prototyping and Testing, make confident decisions to be user-friendly and easy to adopt.
  4. Scalability-> while the business grows, test and ensure our software handles increasing amounts of invoice data and financial transactions.
  5. User training->Providing proper training and support to users was essential to ensure the successful adoption and use of the software.
  6. Customization->Different businesses have different accounting needs, and our software must be flexible enough to accommodate those needs through customization.
    ->We regularly gather feedback from users and make improvements to the software based on their suggestions.

USER PERSONAS AND CHALLENGES :

For SMACC user personas, we focus on the following characteristics:
  1. Professional background: like a small business owner, finance manager, or accountant.
  2. Demographic information.
  3. Goals and challenges: The persona is looking for reliable and user-friendly accounting software to manage their finances, streamline their accounting processes, and make informed financial decisions. Some common challenges they face include tracking expenses, managing cash flow, and generating reports.
  4. Technology usage: The persona will likely be comfortable with technology and familiar with basic accounting concepts. They may have previous experience with other accounting software and are looking for a more sophisticated solution.
  5. Pain points and struggles: like manual data entry, keeping up with complex accounting regulations, and finding an affordable solution that meets their needs.
  6. Decision-making process: The persona will likely research and compare different options before making a decision and place a high value on security, customer support, and ease of use.

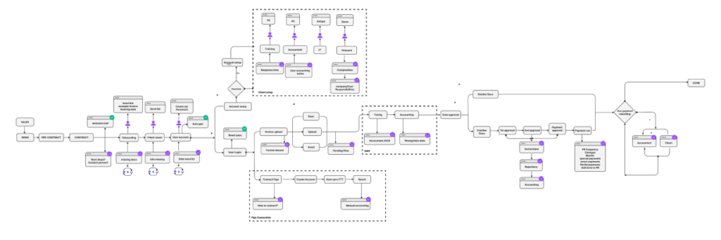
USER FLOW AND PAIN POINTS

At SMACC, our primary focus is to alleviate the challenges that our users encounter and to facilitate seamless communication with our DevOps team. We strive to streamline the user flow in our accounting software, which comprises multiple steps and processes that users undertake to accomplish their objectives within the software and other integrated systems.Our research has yielded valuable insights into the areas where users experience difficulties and obstacles, which we aim to address to enhance the software’s efficiency.
Some of the common pain points we have identified include:
  1. Complex Navigation
  2. Data input errors
  3. Insufficient real time updates
  4. Limited customization options
  5. Inadequate reporting capabilities
 

WIREFRAMES

Given SMACC’s requirement for designing and integrating three distinct software solutions to facilitate the efficient completion of tasks for both in-house users and customers, we determined that our optimal approach would be to commence with rapid low-fidelity wireframing utilising Balsamiq Mockups. Subsequently, we used Sketch app to create high-fidelity prototypes that were meticulously refined. Refer to the provided samples for illustration.

ONE BIG CHALLENGE AND SOLUTIONS

After lots of Competitive analysis, data analysis, and reviewing customer complaints, we found one of our main challenges for our in-house accounting team was Payment matching, which naturally can be complex, and our accountants face several pain points while using it. Some of the common pain points were :
  1. Data input errors
  2. Complex navigation
  3. Lack of real-time updates
  4. Limited customization option

SOLUTIONS

  1.  Data input errorsSolution -> To make it clear to our accountants, we decided to separate the automatically matched or suggested transactions from manually added by the user. At first sight, the accountant knows and addresses the issue with the training team or the customer.
2. Complex navigationSolution ->After multiple brainstorming sessions with the accounting product lead and other stakeholders, we decided to come up with two solutions:
  • Giving the users an assistant sidebar, which is like a dictionary filter by the customer company and all main accounting info. (which specifically helped the Mid-level accountants)
  • Giving the users semi-similar keyboard shortcuts in most old-school accounting softwares so accountants with old habits can still be quick as before.
3. Lack of real-time updatesSolution-> Decide with CTO to prioritise implementing real-time updates. Also, I suggest having a notification on each update with a visual indicator to indicate whether or not the matching payment data is up to date. These help users quickly identify differences also update button to reload the list which help to prevent them from taking problematic action.

4. Limited customisation optionSolution -> During user research and interviews, we found out that the accountants need to justify and adjust the matched transactions multiple times. For this, they have to contact the customer, wait for a response and make lots of emails and calls to get the work done. We decided to work closely with the DevOps team to understand the constraints and efforts for adding an option to the payment matching suggestion list so accountants can easily add adjustments to the transactions.

PROJECT SCREEN SELECTION

After conducting a series of user interviews and high-level testing, we validate all of our software solutions in SMACC with specific assumptions on the contents of critical features of accounting solutions. We aim to provide users with a faster and more reliable experience for performing various tasks, such as incoming invoice processing, digitalization, approval processes, payment runs, accounting, and supplier management, all in one convenient location.

THE RESULTS AND OUTCOMES

  • Increased users’ trust in the studio results
  • A coding-ready web app with Design system components designed from scratch
  • Clear AI-focused UX design process and team facilitation
  • A developed brand aesthetic

KEY METRICS

0 %

Save time per document

0 %

Achieves automation rate

0 %

Less manual workload

Related Case Studies

FreeSpeak

Privacy-first civic engagement platform exploring trust, identity, and verification in digital systems.

SMACC

Privacy-first civic engagement platform exploring trust, identity, and verification in digital systems.
Scroll to Top